ZHCSYV6 September 2025 LM51770-Q1
PRODUCTION DATA
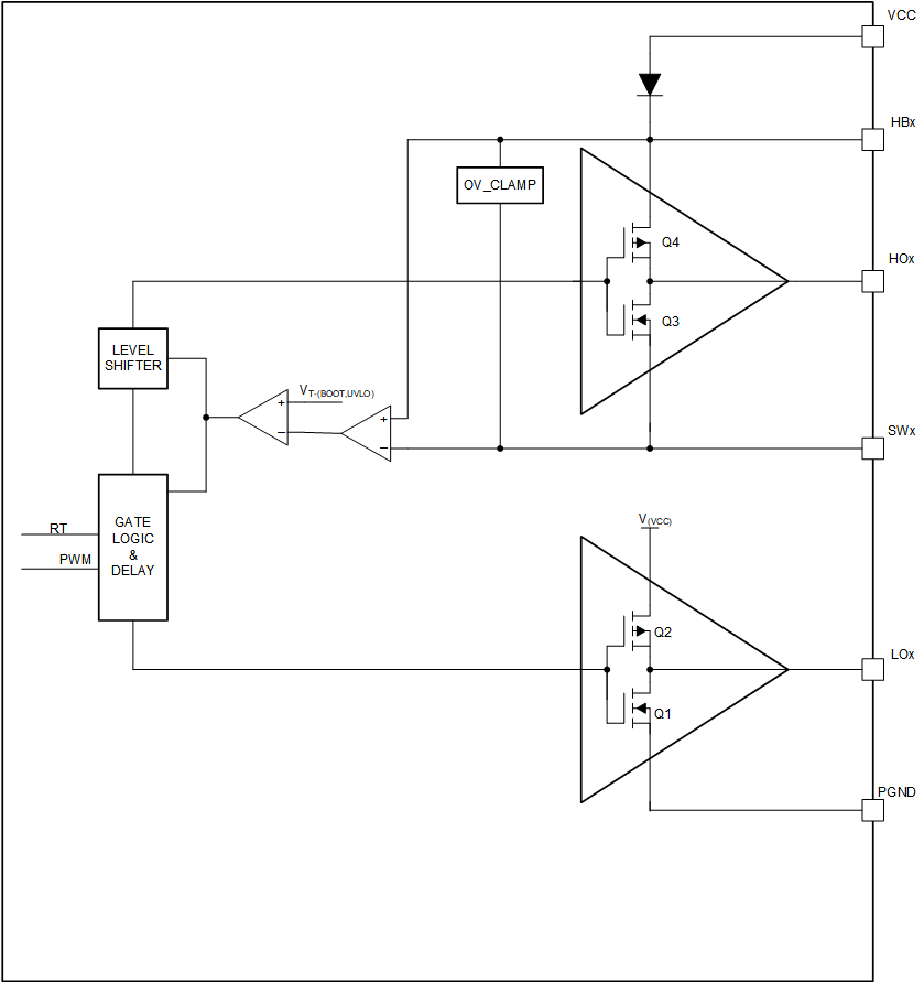
LM51770-Q1 具有四個內部邏輯電平 nMOS 柵極驅動器。這些驅動器可以維持降壓/升壓運行所需的兩個半橋的高頻開關。如果器件處于升壓或降壓模式,則另一個半橋高側開關需要持久導通。內部柵極驅動器通過共享來自另一個正在開關的半橋的電流來實現該功能。因此,無需額外的內部電荷泵,該器件具有低靜態(tài)電流額定值。由于具有高驅動電流,它支持各種外部功率 FET 并且可以并聯運行這些 FET。
LO 和 HO 輸出受擊穿保護,可確保兩個輸出不會同時導通。如果降壓/升壓轉換器的 PWM 調制邏輯將 LOx 引腳關斷,則在滿足以下所有條件(與非或)之前不會導通 HOx 引腳:
柵極驅動器的高側電源電壓由一個額外的自舉 UVLO 比較器進行監(jiān)測。該比較器會監(jiān)測 SWx 和 HBx 之間的差分電壓。如果電壓降至閾值以下,降壓/升壓轉換器將關閉。在通過軟啟動方案達到正向閾值后,該器件會自動重新啟動。
此外,LM51770-Q1 還會監(jiān)測 SWx 和 HBx 之間的上限電壓。如果該電壓超過鉗位電路的閾值電壓,它會激活內部電流源來拉低電壓。

外部柵極驅動器支持
LM51770-Q1 通過 HOx_LL 引腳支持使用外部柵極驅動器操作。這些引腳提供兩個以接地為基準的高側柵極驅動信號。通過將 HOx_LL 和 LOx 信號連接到外部柵極驅動器,外部功率 FET 由外部柵極驅動器控制。如果沒有可用的邏輯電平 FET,并且應用需要將柵極電壓驅動至高于集成式柵極驅動所提供的電壓,此特性將非常有用。
繼續(xù)將外部自舉電容器放置在 HBx 上,因為內部電流檢測放大器由這些引腳供電。保持 HOx 引腳懸空。確保每個外部柵極驅動器的電源電壓 V(extGD) 滿足 4 開關降壓/升壓的必要要求。例如,100% 占空比以及全橋每側之間的隔離。參閱外部柵極驅動器支持的簡化版原理圖查看功能方框圖,該圖展示了示例柵極驅動器的一種可能連接方式。
圖 8-22 外部柵極驅動器支持的簡化版原理圖