ZHCSEM9 December 2015 TPS92691 , TPS92691-Q1
PRODUCTION DATA.
NOTE
Information in the following applications sections is not part of the TI component specification, and TI does not warrant its accuracy or completeness. TI’s customers are responsible for determining suitability of components for their purposes. Customers should validate and test their design implementation to confirm system functionality.
The TPS92691/-Q1 controller is suitable for implementing step-up or step-down LED driver topologies including Buck, Boost, Buck-Boost, SEPIC, Cuk, and Flyback. Use the following design procedure to select component values for the TPS92691/-Q1 device. This section presents a simplified discussion of the design process for the Buck, Boost, and Buck-Boost converter. The expressions derived for Buck-Boost can also be altered to select components for a 1:1 coupled-inductor SEPIC converter. The design procedure can be easily adapted for Flyback and Cuk converter topologies.
Figure 24. Boost LED Driver
Figure 25. SEPIC LED Driver
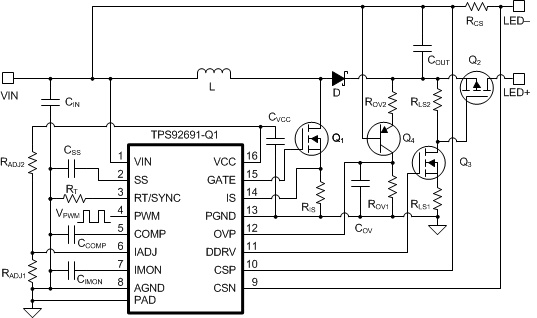
Figure 26. Buck-Boost LED Driver
Figure 27. Buck LED Driver
The switch duty cycle, D, defines the converter operation and is a function of the input and output voltages. In steady state, the duty cycle is derived using expression:
Buck:

Boost:

Buck-Boost:

The minimum duty cycle, DMIN, and maximum duty cycle, DMAX, are calculated by substituting maximum input voltage, VIN(MAX), and the minimum input voltage, VIN(MIN), respectively in the previous expressions. The minimum duty cycle achievable by the device is determined by the leading edge blanking period and the switching frequency. The maximum duty cycle is limited by the internal oscillator to 93% (typ) to allow for minimum off-time. It is necessary for the operating duty cycle to be within the operating limits of the device to ensure closed-loop LED current regulation over the specified input and output voltage range.
The inductor peak-to-peak ripple current, ΔiL-PP, is typically set between 10% and 80% of the maximum inductor current, IL, as a good compromise between core loss and copper loss of the inductor. Higher ripple inductor current allows a smaller inductor size, but places more of a burden on the output capacitor to smooth the LED current ripple. Knowing the desired ripple ratio RR, switching frequency ƒSW, maximum duty cycle DMAX, and the typical LED current ILED, the inductor value can be calculated as follows:
Buck:


Boost and Buck-Boost:


As an alternative, the inductor can be selected based on CCM-DCM boundary condition specified based on output power, PO(BDRY). The choice of inductor ensures CCM operation in battery-powered LED driver applications that are designed to support different LED string configurations with a wide range of programmable LED current setpoints. The output power should be calculated based on the lowest LED current and the lowest output voltage requirements for a given application.

Buck:

Boost:

Buck-Boost:

The saturation current rating of the inductor should be greater than the peak inductor current, IL(PK), at the maximum operating temperature.

The output capacitors are required to attenuate the discontinuous or large ripple current generated by switching and achieve the desired peak-to-peak LED current ripple, ΔiLED(PP). The capacitor value depends on the total series resistance of the LED string, rD, the switching frequency, ƒSW, and on the converter topology (that is, step-up or step-down). For the Buck and Cuk topology, the inductor is in series with LED load and requires a smaller capacitor than the Boost, Buck-Boost, and SEPIC topologies to achieve the same LED ripple current. The capacitance required for the target LED ripple current can be calculated based on following equations.
Buck:

Boost and Buck-Boost:

When choosing the output capacitors, it is important to consider the ESR and the ESL characteristics as they directly impact the LED current ripple. Ceramic capacitors are the best choice due to their low ESR, high ripple current rating, long lifetime, and good temperature performance. When selecting ceramic capacitors, it is important to consider the derating factors associated with higher temperature and DC bias operating conditions. TI recommends an X7R dielectric with voltage rating greater than maximum LED stack voltage. An aluminum electrolytic capacitor can be used in parallel with ceramic capacitors to provide bulk energy storage. The aluminum capacitors must have necessary RMS current and temperature ratings to ensure prolonged operating lifetime. The minimum allowable RMS output capacitor current rating, ICOUT(RMS), can be approximated:
Buck:

Boost and Buck-Boost:

The expressions (Equation 14 to Equation 17) are best suited for designs driving a fixed LED load, with known output voltage and LED current. For applications that are required to support different LED string configurations with a wide range of programmable LED current setpoints, the previous expressions are rearranged to reflect output capacitance based on the maximum output power, PO(MAX), to ensure that LED current ripple specifications are met over the entire range of operation. Typical Buck-Boost LED Driver provides the details for Buck-Boost LED driver.
The input capacitors, CIN, smooth the input voltage ripple and store energy to supply input current during input voltage or PWM dimming transients. The series inductor in the Boost, SEPIC, and Cuk topology provides continuous input current and requires a smaller input capacitor to achieve desired input ripple voltage, ΔvIN(PP). The Buck and Buck-Boost topology have discontinuous input current and require a larger capacitor to achieve the same input voltage ripple. Based on the switching frequency, ƒSW, and the maximum duty cycle, DMAX, the input capacitor value can be calculated as follows:
Buck:

Boost:

Buck-Boost:

X7R dielectric-based ceramic capacitors are the best choice due to their low ESR, high ripple current rating, and good temperature performance. For applications using PWM dimming, TI recommends an aluminum electrolytic capacitor in addition to ceramic capacitors to minimize the voltage deviation due to large input current transients generated in conjunction with the rising and falling edges of the LED current.
Figure 28. VIN Filter
For most applications, TI highly recommends to bypass the VIN pin with a 0.1-µF ceramic capacitor placed as close as possible to the device and add a series 10-Ω resistor to create a 150-kHz low-pass filter and eliminate undesired high-frequency noise.
The power MOSFET should be able to sustain the maximum switch node voltage, VSW, and switch RMS current derived based on the converter topology. TI recommends a drain voltage VDS rating of at least 20% greater than the maximum switch node voltage to ensure safe operation. The MOSFET drain-to-source breakdown voltage, VDS, and RMS current ratings are calculated using the following expressions.
Buck:


Boost:


Buck-Boost:


Where the voltage, VO(OV), is the overvoltage protection threshold and the worst-case output voltage under fault conditions.
Select a MOSFET with low total gate charge, Qg, to minimize gate drive and switching losses. The MOSFET RDS resistance is usually a less critical parameter because the switch conduction losses are not a significant part of the total converter losses at high operating frequencies. The switching and conduction losses are calculated as follows:


CRSS is the MOSFET reverse transfer capacitance. IL is the average inductor current. IGATE is gate drive output current, typically 500 mA. The MOSFET power rating and package should be selected based on the total calculated loss, the ambient operating temperature, and maximum allowable temperature rise.
A Schottky diode (when used as a rectifier) provides the best efficiency due to low forward voltage drop and near-zero reverse recovery time. TI recommends a diode with a reverse breakdown voltage, VD(BR), greater than or equal to MOSFET drain-to-source voltage, VDS, for reliable performance. It is important to understand the leakage current characteristics of the Schottky diode, especially at high operating temperatures because it impacts the overall converter operation and efficiency.
The current through the diode, ID, is given by:

The diode should be sized to exceed the current rating, and the package should be able to dissipate power without exceeding the maximum allowable temperature.
The LED current is set by the external current sense resistor, RCS, and the analog adjust voltage, VIADJ. The current sense resistor is placed in series with the LED load and can be located either on the high side (connected to the output, VO), or on the low side (connected to ground, GND). The CSP and CSN inputs of the internal rail-to-rail current sense amplifier are connected to the RCS resistor to enable closed-loop regulation. When VIADJ > 2.5 V, the internal 2.42-V reference sets the V(CSP-CSN) threshold to 172 mV and the LED current is regulated to:

The LED current can be programmed by varying VIADJ between 140 mV to 2.25 V. The LED current can be calculated using:

The output voltage ripple should be limited to 50 mV for best performance. TI recommends a low-pass common-mode filter consisting of 10-Ω resistors is series with CSP and CSN inputs and 0.01-µF capacitors to ground to minimize the impact of voltage ripple and noise on LED current accuracy (see Figure 20). A 0.1-µF capacitor across CSP and CSN is included to filter high-frequency differential noise.
The switch current sense resistor, RIS, is used to implement peak current mode control and to set the peak switch current limit. The value of switch current sense RIS is selected to achieve stable inner current loop operation based on the magnitude of slope compensation ramp, VSL, and to protect the main switching MOSFET under fault conditions. The lower of the two values calculated using the following equations should be selected for RIS.


The internal slope compensation voltage, VSL is fixed at 200 mV (typ). A resistor can be placed in series with the IS pin to increase slope compensation, if necessary. The peak switch current limit is set based on the internal current limit threshold of 525 mV (typ) and adjusted based on slope compensation to ensure reliable operation while PWM dimming.
Figure 29. IS Input Filter
The use of a 1-nF and 100-Ω low-pass filter is optional. If used, the resistor value should be less than 500 Ω to limit its influence on the internal slope compensation signal.
The open-loop response is the product of the modulator transfer function (shown in Equation 34) and the feedback transfer function. Using a first-order approximation, the modulator transfer function can be modeled as a single pole created by the output capacitor, and in the boost and buck-boost topologies, a right half-plane zero created by the inductor, where both have a dependence on the LED string dynamic resistance, rD. Because TI recommends a ceramic capacitor, the ESR of the output capacitor is neglected in the analysis. The small-signal modulator model also includes a DC gain factor that is dependent on the duty cycle, output voltage, and LED current.

Table 1 summarizes the expression for the small-signal model parameters.
The feedback transfer function includes the current sense resistor and the loop compensation of the transconductance amplifier. A compensation network at the output of the error amplifier is used to configure loop gain and phase characteristics. A simple capacitor, CCOMP, from COMP to GND (as shown in Figure 30) provides integral compensation and creates a pole at the origin. Alternatively, a network of RCOMP, CCOMP, and CHF, shown in Figure 31, can be used to implement proportional and integral (PI) compensation and to create a pole at the origin, a low-frequency zero, and a high-frequency pole.
| DC GAIN (G0) | POLE FREQUENCY (ωP) | ZERO FREQUENCY (ωZ) | |
|---|---|---|---|
| Buck | 1 | |
— |
| Boost | ![]() |
![]() |
|
| Buck-Boost | ![]() |
![]() |
![]() |
The feedback transfer function is defined as follows.
Feedback transfer function with integral compensation:

Feedback transfer function with proportional integral compensation:

The pole at the origin minimizes output steady-state error. High bandwidth is achieved with the PI compensator by placing the low-frequency zero an order of magnitude less than the crossover frequency. Use the following expressions to calculate the compensation network.
Figure 30. Integral Compensation
Figure 31. Proportional-Integral Compensation
Buck with integral compensator:

Boost and Buck-Boost with proportional integral compensator:


The loop response is verified by applying step input voltage transients. The goal is to minimize LED current overshoot and undershoot with a damped response. Additional tuning of the compensation network may be necessary to optimize PWM dimming performance.
The soft-start time (tSS) is the time required for the LED current to reach the target setpoint. The required soft-start time, tSS, is programmed using a capacitor, CSS, from SS pin to GND, and is based on the LED current, output capacitor, and output voltage.

The overvoltage threshold is programmed using a resistor divider, ROV2 and ROV1, from the output voltage, VO, to ground for Boost and SEPIC topologies, as shown in Figure 24 and Figure 25. If the LEDs are referenced to a potential other than ground, as in the Buck-Boost or Buck configuration, the output voltage is sensed and translated to ground by using a PNP transistor and level-shift resistors, as shown in Figure 27 and Figure 26. The overvoltage turn-off threshold, VO(OV), is:
Boost:

Buck and Buck-Boost:

The overvoltage hysteresis, VOV(HYS) is:

When PWM dimming, the TPS92691/-Q1 requires another MOSFET placed in series with the LED load. This MOSFET should have a voltage rating greater than the output voltage, VO, and a current rating at least 10% higher than the nominal LED current, ILED.
It is important to control the slew-rate of the external FET to achieve a damped LED current response to PWM rising-edge transitions. For a low-side, N-channel dimming FET, the slew-rate is controlled by placing a resistor in series with the GATE pin. The rise and fall times depend on the value of the resistor and the gate-to-source capacitance of the MOSFET. The series resistor can be bypassed with a diode for fast rise time and slow fall times to achieve 100:1 or higher contrast ratios. If a high-side P-channel dimming FET is used, the rise and fall times can be controlled by selecting appropriate resistors for the level-shift network, RLS1 and RLS2, as shown in Figure 26.
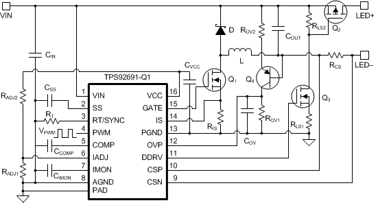
Figure 32. Boost LED Driver With High-Side Current Sense
Table 2 shows the design parameters for the boost LED driver application.
| PARAMETER | TEST CONDITIONS | MIN | TYP | MAX | UNIT | |
|---|---|---|---|---|---|---|
| INPUT CHARACTERISTICS | ||||||
| Input voltage range | 7 | 14 | 18 | V | ||
| Input UVLO setting | 4.5 | V | ||||
| OUTPUT CHARACTERISTICS | ||||||
| LED forward voltage | 3.2 | V | ||||
| Number of LEDs in series | 12 | |||||
| VO | Output voltage | LED+ to LED– | 38.4 | V | ||
| ILED | Output current | 500 | mA | |||
| RR | LED current ripple ratio | 5% | ||||
| rD | LED string resistance | 4 | Ω | |||
| Maximum output power | 20 | 25 | W | |||
| PWM dimming range | 240-Hz PWM frequency | 4% | 100% | |||
| SYSTEMS CHARACTERISTICS | ||||||
| ΔiL(PP) | Inductor current ripple | 20% | ||||
| ΔvIN(PP) | Input voltage ripple | 70 | mV | |||
| VO(OV) | Output overvoltage protection threshold | 50 | V | |||
| VOV(HYS) | Output overvoltage protection hysteresis | 5 | V | |||
| tss | Soft-start period | 8 | ms | |||
| Switching frequency | 390 | kHz | ||||
This procedure is for the boost LED driver application.
Solve for D, DMAX, and DMIN:



Solve for RT:

The closest standard resistor of 20 kΩ is selected.
The inductor value should ensure continuous conduction mode (CCM) of operation and should achieve desired ripple specification, ΔiL(PP).

Solving for inductor:

The closest standard inductor is 27 µH. The expected inductor ripple based on the chosen inductor is:

The inductor saturation current rating should be greater than the peak inductor current, IL(PK).

The specified peak-to-peak LED current ripple, ΔiLED(PP), is:

The output capacitance required to achieve the target LED current ripple is:

Considering 40% derating factor under DC bias operation, four 4.7-µF, 100-V rated X7R ceramic capacitors are used in parallel to achieve a combined output capacitance of 18.8 µF.
The input capacitor is required to reduce switching noise conducted through the input wires and reduced the input impedance of the LED driver. The capacitor required to limit peak-to-peak input ripple voltage ripple, ΔvIN(PP), to 70 mV is given by:

A 4.7-µF, 50-V X7R ceramic capacitor is selected.
The MOSFET ratings should exceed the maximum output voltage and RMS switch current given by:


A 60-V or a 100-V N-channel MOSFET with current rating exceeding 3 A is required for this design.
The diode should be selected based on the following voltage and current ratings:


A 60-V or a 100-V Schottky diode with low reverse leakage current is suitable for this design. The package must be able to handle the power dissipation resulting from continuous forward current, ID, of 0.5 A.
LED current is based on the current shunt resistor, RCS and the V(CSP-CSN) threshold set by the voltage on the IADJ pin VIADJ. By default, IADJ is tied to VCC via an external resistor to enable the internal reference voltage of 2.42 V that then sets the V(CSP-CSN) threshold to 172 mV. The current shunt resistor value is calculated by:

Two 0.68-Ω resistors are connected in parallel to achieve RCS of 0.34 Ω.
The switch current sense resistor, RIS, is calculated by solving the following equations and choosing the lowest value:


A standard value of 0.1 Ω is selected.
The modulator transfer function for the Boost converter is derived for nominal VIN voltage and corresponding duty cycle, D, and is given by the following equation. (See Table 1 for more information.)

The proportional-integral compensator components CCOMP and RCOMP are obtained by solving the following expressions:


The closet standard capacitor of 33 nF and resistor of 2.15 kΩ is selected. The high frequency pole location is set by a 100 pF CHF capacitor.
The soft-start capacitor required to achieve start-up in 8 ms is given by:

The closet standard capacitor of 100 nF is selected.
The overvoltage protection threshold of 50 V and hysteresis of 5 V is set by the ROV1 and ROV2 resistor divider.


The standard resistor values of 249 kΩ and 6.34 kΩ are chosen.
A series dimming FET is required to meet PWM dimming specification from 100% to 4% duty cycle. A 60-V, 2-A N-channel FET is suitable for this application.
As an alternative, a 60-V, 2-A P-channel FET could be used to achieve PWM dimming. An external level-shift circuit is required to translate the DDRV signal to the gate of the P-channel dimming FET. The drive strength of 5 mA and gate-source voltage of 15 V are set by the 1-kΩ and 2-kΩ level-translator resistors and a small-signal N-channel MOSFET, whose gate is connected to DDRV.
By default, the PWM pin is connected to VCC through a 100-kΩ resistor to enable the part upon start-up.
These curves are for the boost LED driver.
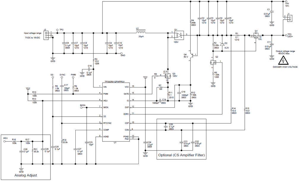
Figure 41. Buck-Boost LED Driver
Buck-Boost LED drivers provide the flexibility needed in applications that support multiple LED load configurations. For such applications, it is necessary to modify the design procedure presented in Application Information to account for the wider range of output voltage and LED current specifications. This design is based on the maximum output power PO(MAX), set by the lumen output specified for the lighting application. The design procedure for a battery connected application with 3 to 9 LEDs in series and maximum 15 W output power is outlined in this section.
For applications that have a fixed number of LEDs and a narrow LED current range (for brightness correction), design equations provided in the Application Information and simplified design procedure, similar to one outlined in Typical Boost LED Driver for Boost LED driver, are recommended for developing an optimized circuit with lower Bill of Material (BOM) cost.
| PARAMETER | TEST CONDITIONS | MIN | TYP | MAX | UNIT | |
|---|---|---|---|---|---|---|
| INPUT CHARACTERISTICS | ||||||
| Input voltage range | 7 | 14 | 18 | V | ||
| Input UVLO setting | 4.5 | V | ||||
| OUTPUT CHARACTERISTICS | ||||||
| LED forward voltage | 3.2 | V | ||||
| Number of LEDs in series | 3 | 6 | 9 | |||
| VO | Output voltage | LED+ to LED– | 9.6 | 19.2 | 28.8 | V |
| ILED | Output current | 500 | 750 | 1500 | mA | |
| ΔiLED(PP) | LED current ripple | 5% | ||||
| rD | LED string resistance | 1 | 2 | 3 | Ω | |
| PO(MAX) | Maximum output power | 15 | W | |||
| PWM dimming range | 240-Hz PWM frequency | 4% | 100% | |||
| SYSTEMS CHARACTERISTICS | ||||||
| PO(BDRY) | Output power at CCM-DCM boundary condition | 5 | W | |||
| ΔvIN(PP) | Input voltage ripple | 70 | mV | |||
| VO(OV) | Output overvoltage protection threshold | 40 | V | |||
| VOV(HYS) | Output overvoltage protection hysteresis | 5 | V | |||
| tss | Soft-start period | 8 | ms | |||
| Switching frequency | 390 | kHz | ||||
Solving for D, DMAX, and DMIN:



Solving for RT resistor:

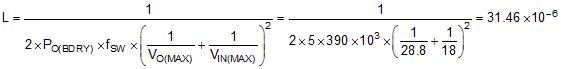
The inductor is selected to meet the CCM-DCM boundary power requirement, PO(BDRY). Typically, the boundary condition is set to enable CCM operation at the lowest possible operating power based on minimum LED forward voltage drop and LED current. In most applications, PO(BDRY) is set to be 1/3 of the maximum output power, PO(MAX). The inductor value is calculated for maximum input voltage, VIN(MAX), and output voltage, VO(MAX):

The closest standard value of 33 µH is selected. The inductor ripple current is given by:

The inductor saturation rating should exceed the calculated peak current which is based on the maximum output power using the following expression:

The output capacitor should be selected to achieve the 5% peak-to-peak LED current ripple specification. Based on the maximum power, the capacitor is calculated as follows:

A minimum of four 10-µF, 50-V X7R ceramic capacitors in parallel are needed to meet the LED current ripple specification over the entire range of output power. Additional capacitance may be required based on the derating factor under DC bias operation.
The input capacitor is calculated based on the peak-to-peak input ripple specifications, ΔvIN(PP). The capacitor required to limit the ripple to 70 mV over range of operation is calculated using:

A parallel combination of four 10-µF, 50-V X7R ceramic capacitors are used for a combined capacitance of 40 µF. Additional capacitance may be required based on the derating factor under DC bias operation.
Calculating the minimum transistor voltage and current rating:


This application requires a 60-V or 100-V N-channel MOSFET with a current rating exceeding 3 A.
Calculating the minimum Schottky diode voltage and current rating:


This application requires a 60-V or 100-V Schottky diode with a current rating exceeding 1.5 A. TI recommends a single high-current diode instead of paralleling multiple lower-current-rated diodes to ensure reliable operation over temperature.
Solving for RIS:


A standard resistor of 0.1 Ω is selected based on the lower of the two calculated values. The resistor ensures stable current loop operation with no subharmonic oscillations over the entire input and output voltage ranges.
The LED current can be programmed to match the LED string configuration by using a resistor divider, RADJ1 and RADJ2, from VCC to GND for a given sense resistor, RCS, as shown in Figure 21. To maximize the accuracy, the IADJ pin voltage is set to 2.1 V for the specified LED current of 1.5 A. The current sense resistor, RCS, is then calculated as:

A standard resistor of 0.1 Ω is selected. Table 4 summarizes the IADJ pin voltage and the choice of the RADJ1 and RADJ2 resistors for different current settings.
| LED CURRENT | IADJ VOLTAGE (VIADJ) | RADJ1 | RADJ2 |
|---|---|---|---|
| 500 mA | 700 mV | 10.2 kΩ | 100 kΩ |
| 750 mA | 1.05 V | 16.2 kΩ | 100 kΩ |
| 1.5 A | 2.1 V | 39.2 kΩ | 100 kΩ |
A simple integral compensator provides a good starting point to achieve stable operation across the wide operating range. The modulator transfer function with the lowest frequency pole location is calculated based on maximum output voltage, VO(MAX), duty cycle, DMAX, LED dynamic resistance, rD(MAX), and minimum LED string current, ILED(MIN). (See Table 1 for more information.)

The compensation capacitor needed to achieve stable response is:

A 100 nF capacitor is selected.
A proportional integral compensator can be used to achieve higher bandwidth and improved transient performance. However, it is necessary to experimentally tune the compensator parameters over the entire operating range to ensure stable operation.
Solving for soft-start capacitor, CSS, based on 8-ms startup duration:

A 100-nF soft-start capacitor is selected.
Solving for resistors, ROV1 and ROV2:


The closest standard values of 249 kΩ and 7.87 kΩ along with a 60-V PNP transistor are used to set the OVP threshold to 40 V with 5 V of hysteresis.
A 60-V, 2-A P-channel FET is used in conjunction with an external level-shift circuit to achieve PWM dimming. The drive strength of 5 mA and gate-source voltage of 15 V are set by the 1-kΩ and 2-kΩ level-translator resistors and a small-signal N-channel MOSFET, whose gate is connected to DDRV.
These curves are for the buck-boost LED driver.
| VIN = 14 V |
| VIN = 14 V |