SLUSA41B JUNE 2010 – September 2016 TPS53311
PRODUCTION DATA.
NOTE
Information in the following applications sections is not part of the TI component specification, and TI does not warrant its accuracy or completeness. TI’s customers are responsible for determining suitability of components for their purposes. Customers should validate and test their design implementation to confirm system functionality.
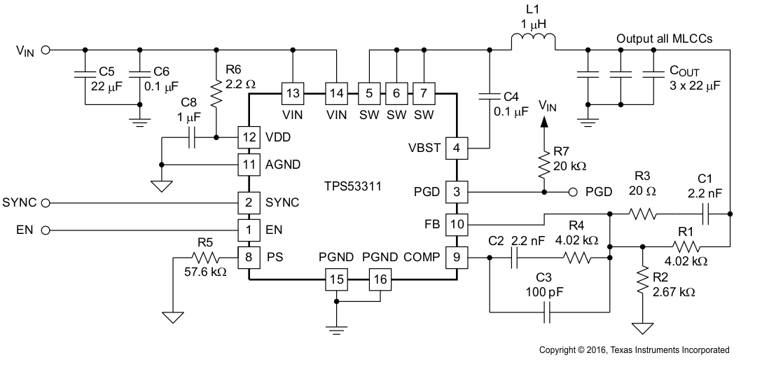
The TPS53311 device is a high-efficiency synchronous-buck converter. The device suits low-output voltage point-of-load applications with 3-A or lower output current in computing and similar digital consumer applications.
This design example describes a voltage-mode, 3-A synchronous buck converter with integrated MOSFETs. The TPS53311 device provides a fixed 1.5-V output at up to 3 A from a 3.3-V input bus.
Table 2 lists the parameters for this design example.
| PARAMETER | TEST CONDITIONS | MIN | TYP | MAX | UNIT |
|---|---|---|---|---|---|
| INPUT CHARACTERISTICS | |||||
| Input voltage, VIN | VIN | 2.9 | 3.3 | 6 | V |
| Maximum input current | VIN = 3.3 V, 1.5 V or 3 A | 2.82 | A | ||
| No load input current | VIN = 3.3 V, 1.5 V or 0 A | 40 | mA | ||
| OUTPUT CHARACTERISTICS | |||||
| Output voltage, VO | 1.485 | 1.5 | 1.515 | V | |
| Output voltage regulation | Line regulation | 0.1% | |||
| Load regulation | 1% | ||||
| Output voltage ripple | VIN = 3.3 V, 1.5 V or 0 A to 3 A | 20 | mVpp | ||
| Output load current | 0 | 3 | A | ||
| Output over current | 4.5 | A | |||
| SYSTEMS CHARACTERISTICS | |||||
| Switching frequency | Fixed | 1.1 | MHz | ||
| 1.5-V full load efficiency | VIN = 3.3 V, 1.5 V or 3 A | 88.82% | |||
| VIN = 5 V, 1.5 V or 3 A | 89.5% | ||||
| Operating temperature | 25 | °C | |||
Select the external components using the following steps.
The output voltage is programmed by the voltage-divider resistor, R1 and R2 shown in Figure 13. R1 is connected between the FB pin and the output, and R2 is connected between the FB pin and GND. The recommended value for R1 is from 1 kΩ to 5 kΩ. Determine R2 using equation in Equation 1.

The inductance value must be determined to give the ripple current of approximately 20% to 40% of maximum output current. The inductor ripple current is determined by Equation 2.

The inductor also needs to have low DCR to achieve good efficiency, as well as enough room above peak inductor current before saturation.
The output capacitor selection is determined by output ripple and transient requirement. When operating in CCM, the output ripple has three components calculated with Equation 3 through Equation 6.




When ceramic output capacitors are used, the ESL component is usually negligible. In the case when multiple output capacitors are used, ESR and ESL must be the equivalent of ESR and ESL of all the output capacitor in parallel.
When operating in DCM, the output ripple is dominated by the component determined by capacitance. It also varies with load current and can be expressed as shown in Equation 7.

where

Figure 14. DCM VOUT Ripple Calculation
The selection of input capacitor must be determined by the ripple current requirement. The ripple current generated by the converter needs to be absorbed by the input capacitors as well as the input source. The RMS ripple current from the converter can be expressed in Equation 9.

where

To minimize the ripple current drawn from the input source, sufficient input decoupling capacitors must be placed close to the device. TI recommends the ceramic capacitor because it provides low ESR and low ESL. The input voltage ripple can be calculated as shown in Equation 11 when the total input capacitance is determined.

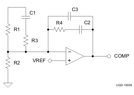
The TPS53311 uses voltage mode control. To effectively compensate the power stage and ensure fast transient response, Type III compensation is typically used.
The control to output transfer function can be described in Equation 12.

The output L-C filter introduces a double pole which can be calculated as shown in Equation 13.

The ESR zero can be calculated as shown in Equation 14.

Figure 15 and Figure 16 show the configuration of Type III compensation and typical pole and zero locations. Equation 16 through Equation 20 describe the compensator transfer function and poles and zeros of the Type III network.
Figure 15. Type III Compensation Network
Figure 16. Type III Compensation Gain Plot





The two zeros can be placed near the double pole frequency to cancel the response from the double pole. One pole can be used to cancel ESR zero, and the other non-zero pole can be placed at half switching frequency to attenuate the high frequency noise and switching ripple. Suitable values can be selected to achieve a compromise between high phase margin and fast response. A phase margin higher than 45 degrees is required for stable operation.
For DCM operation, a C3 between 56 pF and 150 pF is recommended for output capacitance between 20 µF to 200 µF.
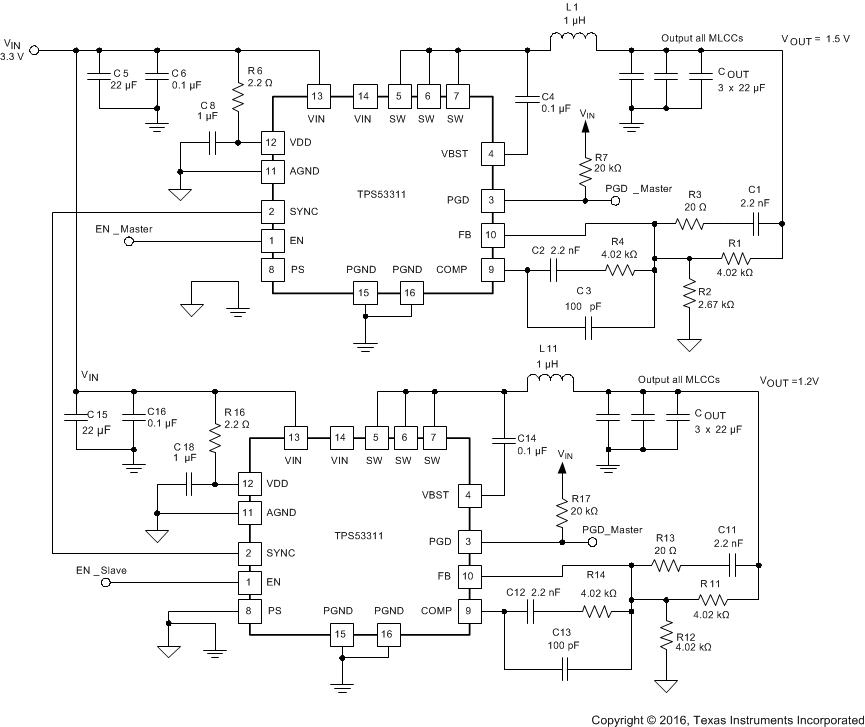
Figure 17 shows the master and slave configuration schematic for a design with a 3.3-V input.