ZHCSNV5 October 2021 LM117HVQML-SP
PRODUCTION DATA

Figure 9-1 1.2-V–45-V Adjustable
Regulator

Figure 9-4 Slow Turn-On 15-V
Regulator
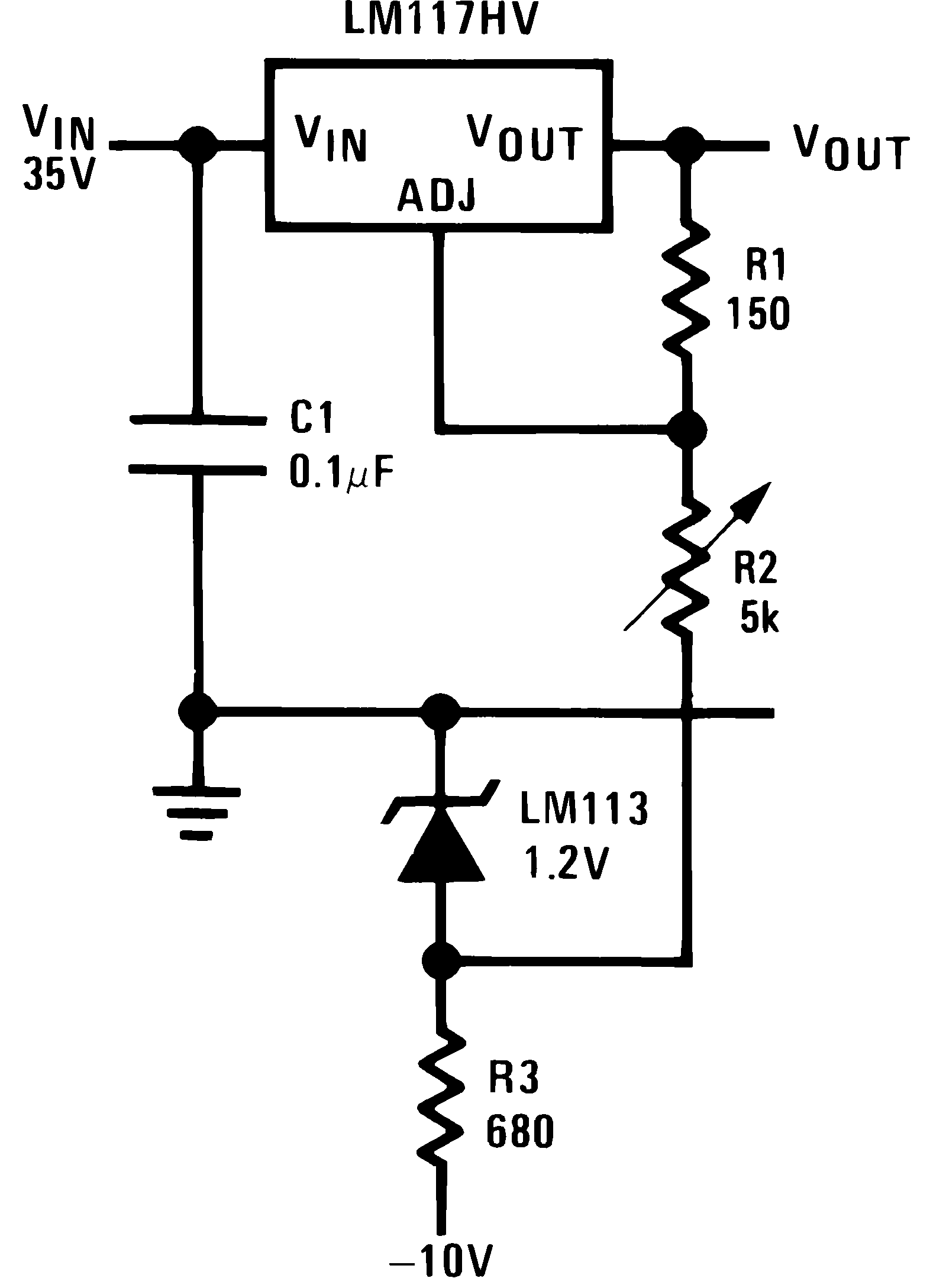
Figure 9-6 High Stability 10-V
Regulator

Figure 9-9 Power Follower
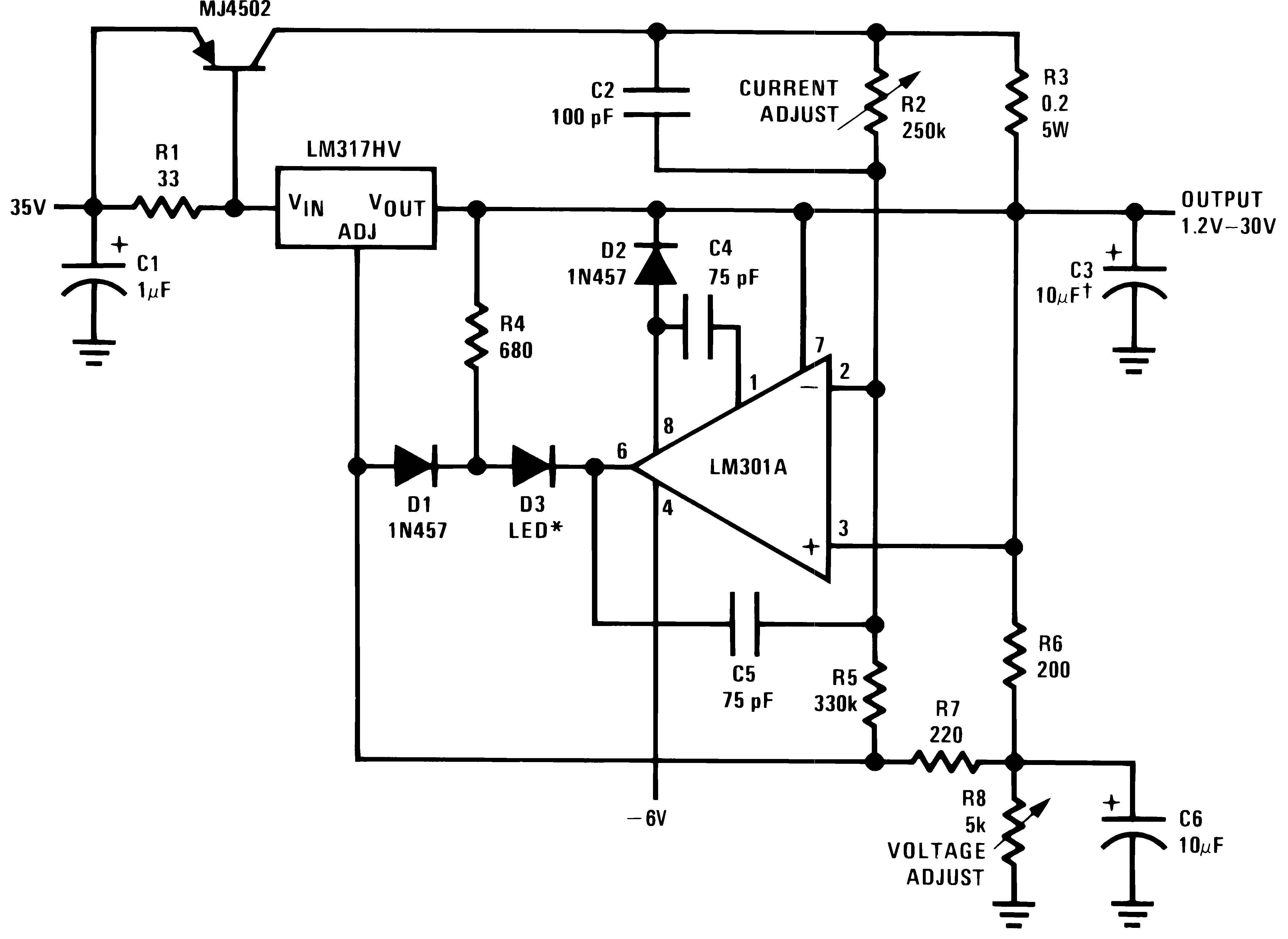
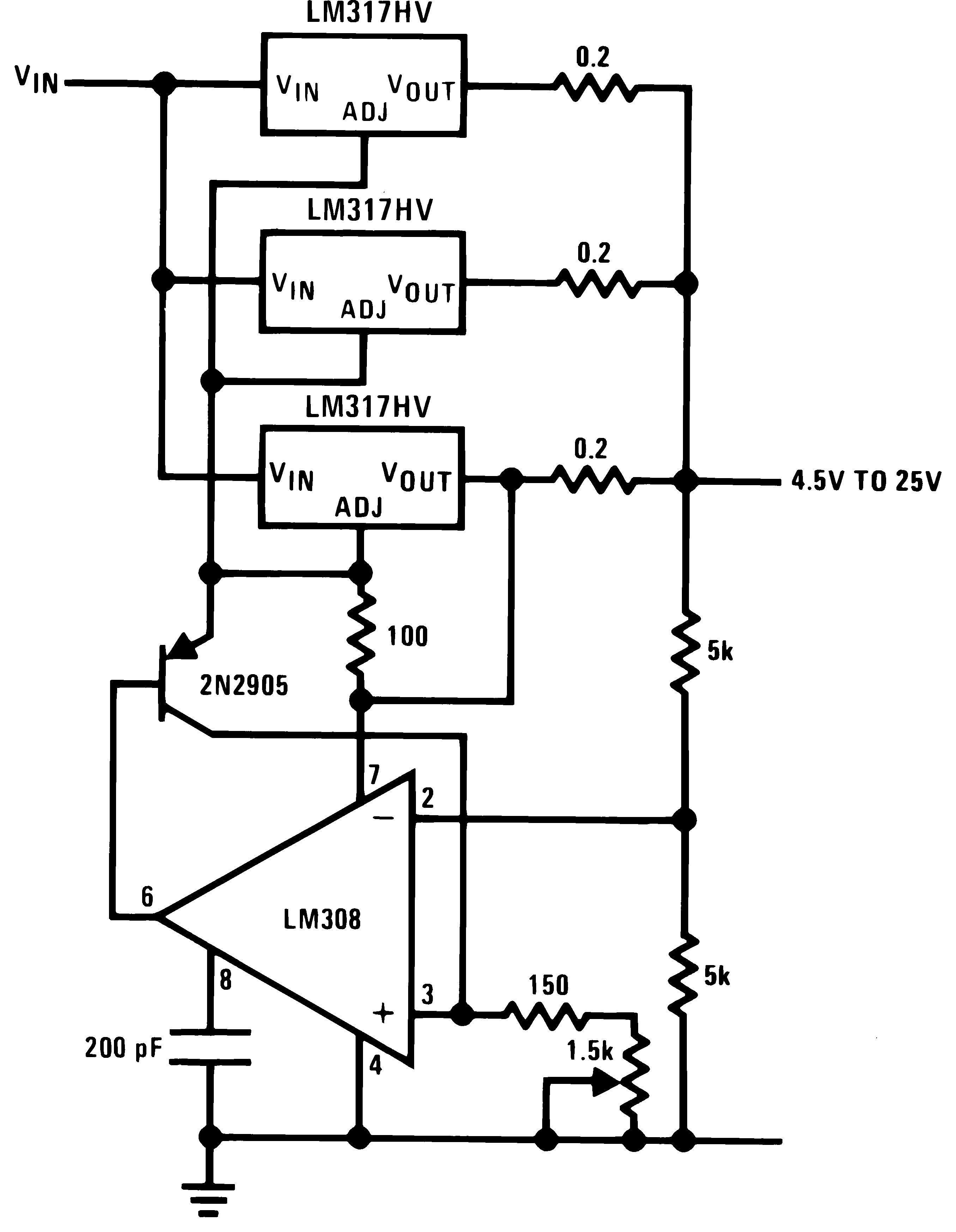
Figure 9-11 1-A Current
Regulator
Figure 9-13 High Gain Amplifier


Figure 9-17 Tracking Preregulator
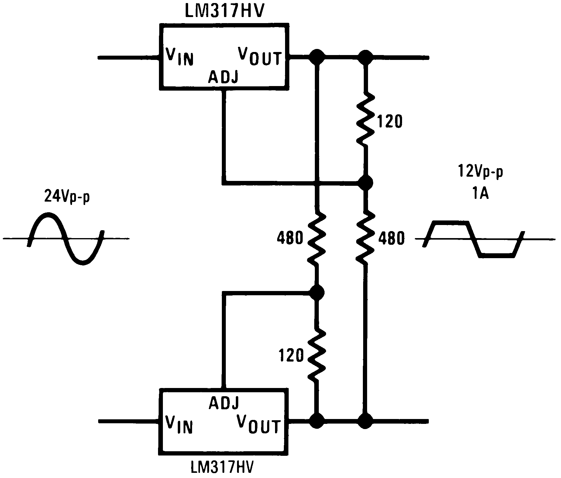
Figure 9-19 AC Voltage Regulator

Figure 9-21 50-mA Constant Current
Battery Charger
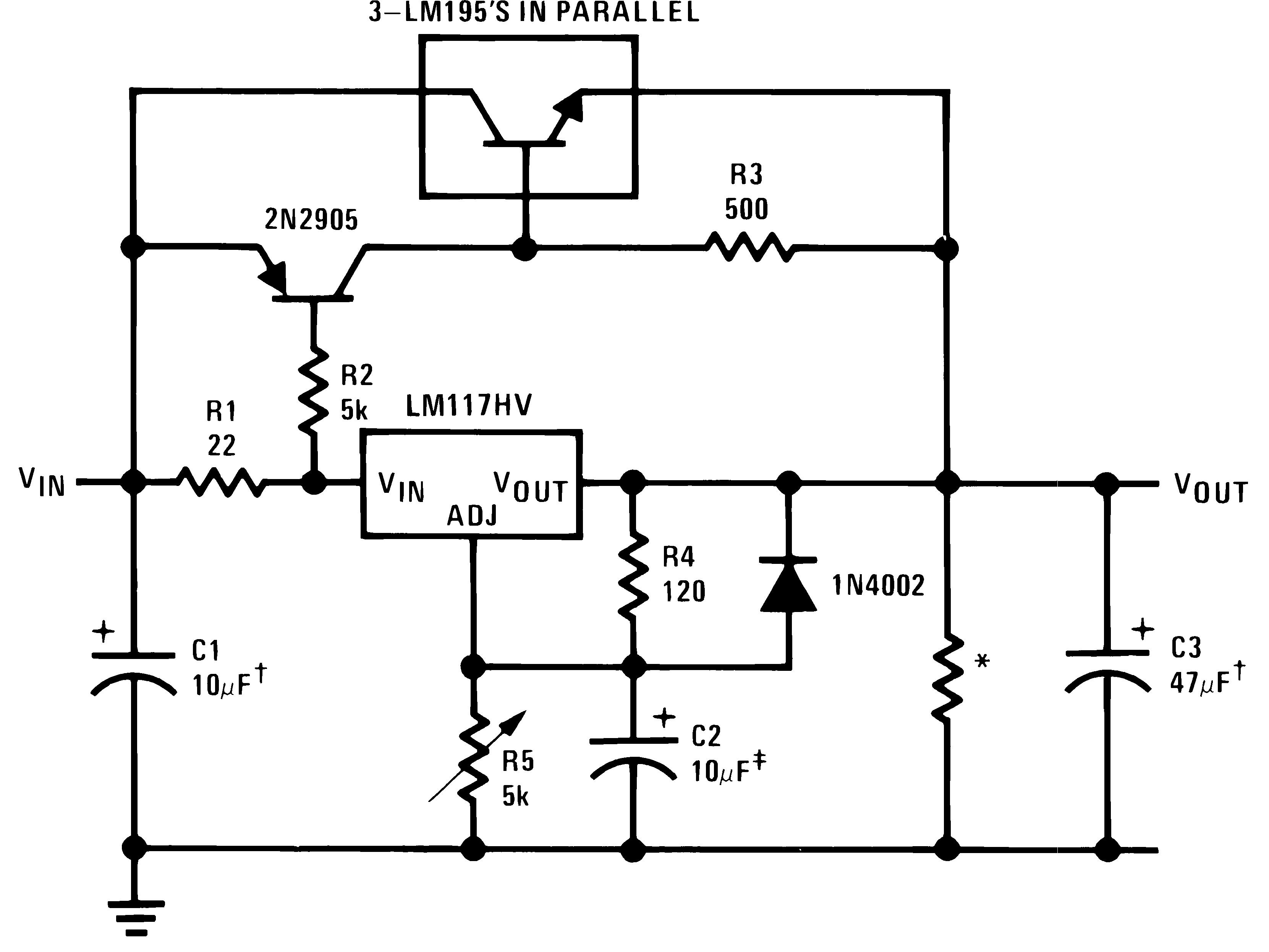
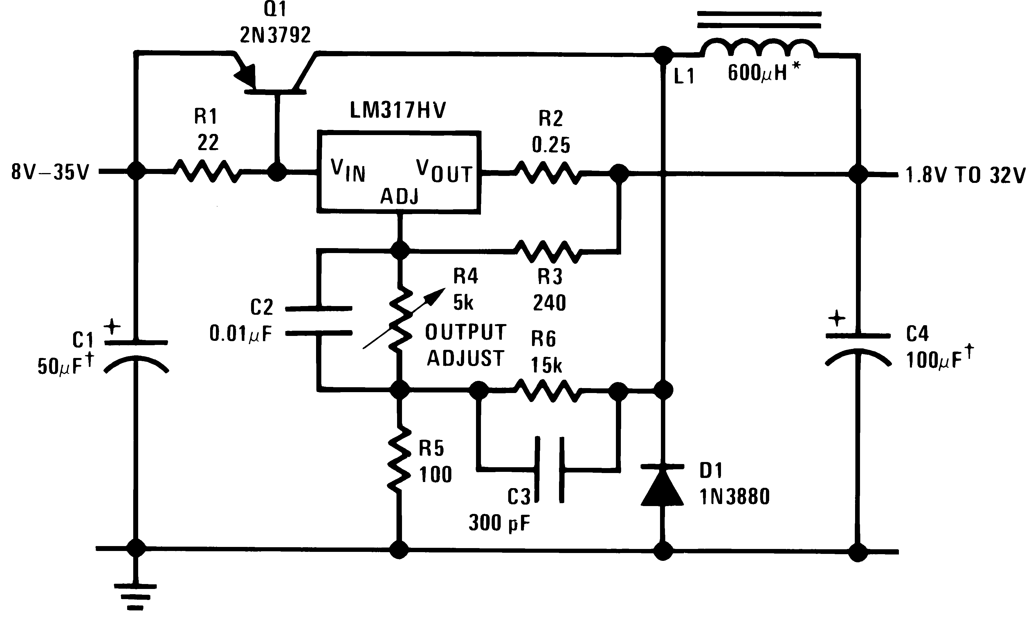
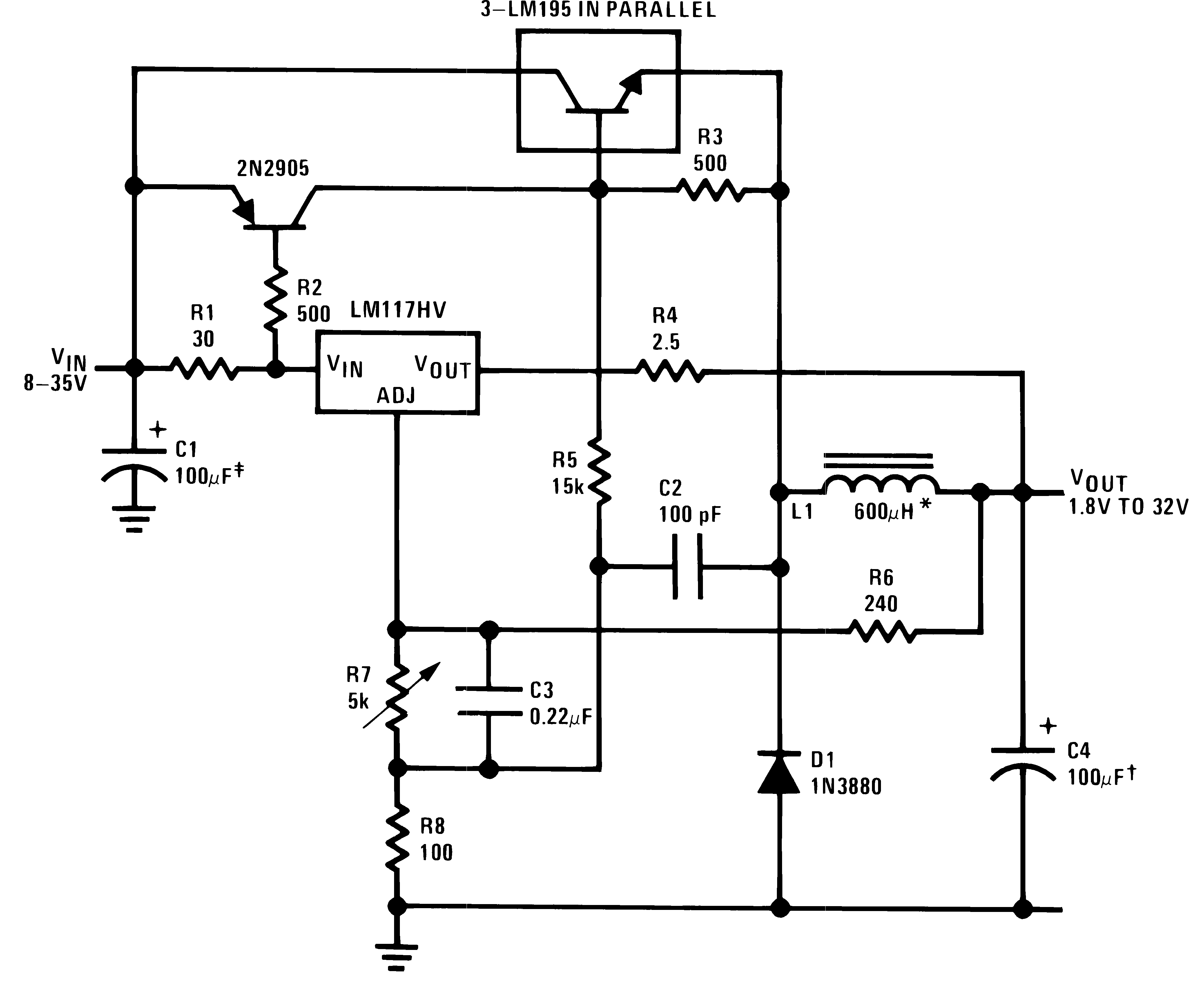
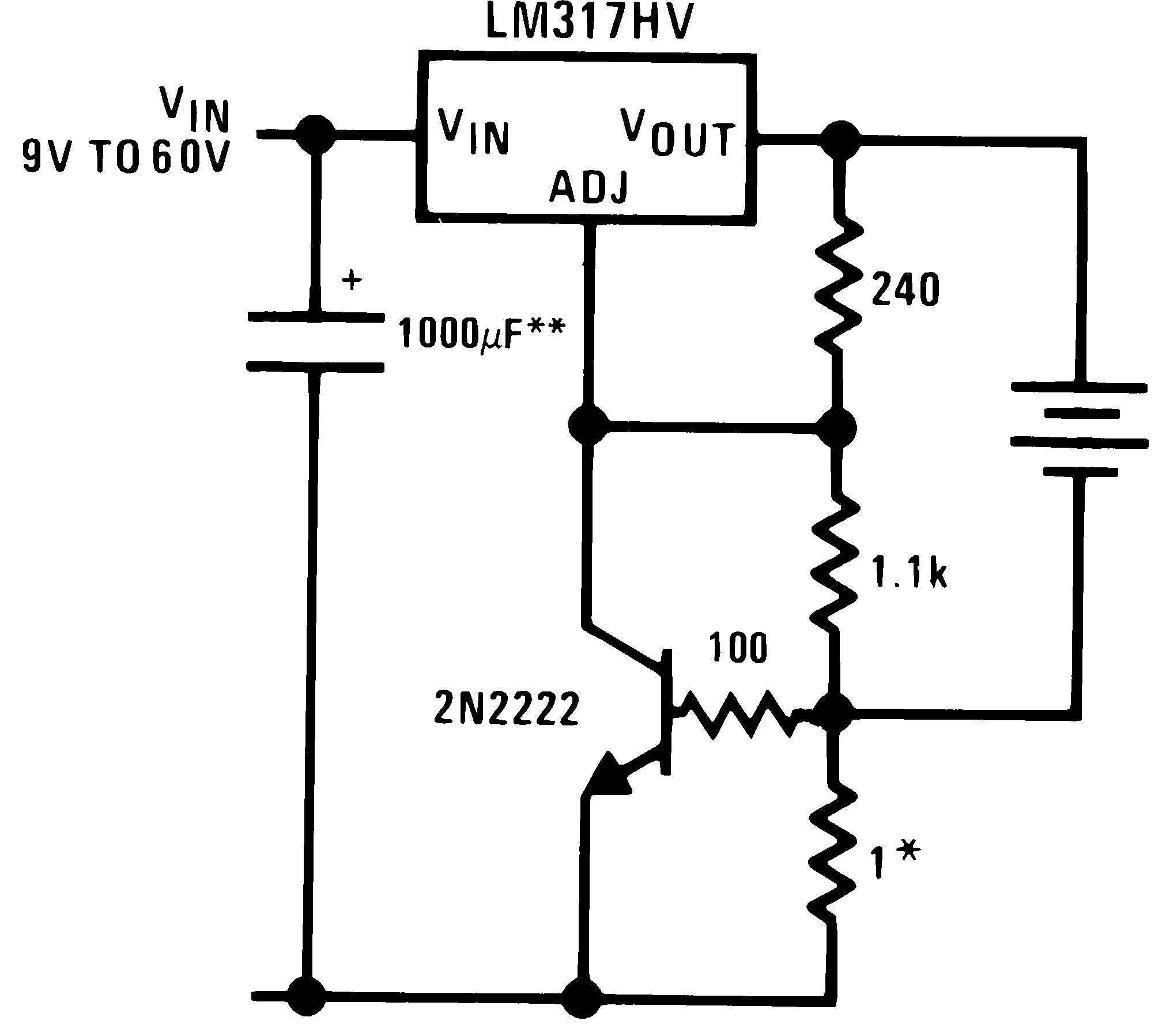
Figure 9-22 Adjustable 4-A
Regulator