ZHCSK35C March 2019 – March 2021 TPS92682-Q1
PRODUCTION DATA
The loop gain T(s) is the product of the converter transfer function GVVC(s) and the feedback transfer function GC(s). The TPS92682-Q1 device, when configured as a BOOST voltage regulator, is normally followed by a second stage switching converter, which acts as a power sink load. In this case, the converter transfer function, GVVC(s), can be approximated as shown in Equation 46. The GVVC(s) has a low frequency pole, ωP1, and a high frequency pole, ωP2, when the converter operates in CCM. In DCM, ωP2 can be ignored. In a BOOST topology, the transfer function has a right half-plane zero.

Table 8-2 summarizes the expressions for the small-signal model parameters of a BOOST converter operating in CCM or DCM.
| BOOST TOPOLOGY | G0 | ωP1 | ωP2 | ωZ |
|---|---|---|---|---|
| CCM | ![]() |
![]() |
![]() |
![]() |
| DCM | ![]() |
![]() |
∞ | ![]() |
In Table 8-2, Fm is the compensation ramp gain, Fv is the VO feedback gain, IO is the DC output current, and VC is the DC compensation voltage. In a BOOST topology:



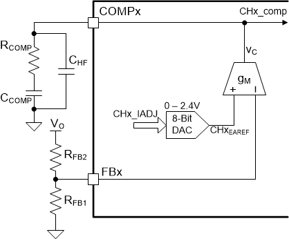
The feedback transfer function includes the voltage divider gain (HFB = RFB1 / (RFB1 + RFB2)) and the transconductance amplifier gain. A compensation network at the output of the error amplifier is used to configure loop gain and phase characteristics. In CV BOOST application, a Proportional-Integral (PI) compensation is recommended. A network of RCOMP, CCOMP, and CHF, shown in Figure 8-9, can be used to implement PI compensation to create a pole at the origin, a low-frequency zero, and a high-frequency pole.
The feedback transfer function is defined as follows.
Feedback transfer function with proportional integral compensation:

Figure 8-9 Proportional Integral CompensatorThe pole at the origin minimizes output steady-state error. High bandwidth is achieved with the PI compensator by introducing a phase lead using a low-frequency zero.
PI compensator component values can be found by selecting a reasonable bandwidth and phase-margin. It is recommended to select a bandwidth of ωC smaller than the RHP zero ωZ by a factor of KC in the range of 5 to 10. Assuming ωC = ωZ / KC and ωC >> ωP1:

The compensator zero, generated by the RCOMP and CCOMP is recommended to be placed far below the bandwidth ωC and above ωP1 to provide adequate phase-margin. It is recommended to set the low-frequency zero of the compensator as follows:

where
From Equation 51 and Equation 52, CCOMP can be found.
