SLVSAN2D November 2010 – August 2016 TPS54328
PRODUCTION DATA.
NOTE
Information in the following applications sections is not part of the TI component specification, and TI does not warrant its accuracy or completeness. TI’s customers are responsible for determining suitability of components for their purposes. Customers should validate and test their design implementation to confirm system functionality.
The TPS54328 is typically used as step down converters, which convert a voltage from 4.5 V to 18 V to a lower voltage. WEBENCH® software is available to aid in the design and analysis of circuits.
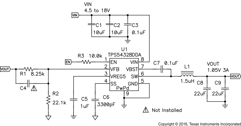
Figure 6. Schematic Diagram
For this design example, use the parameters listed in Table 1 as the input parameters.
| PARAMETER | EXAMPLE VALUE |
|---|---|
| Input voltage | 4.5 V to 18 V |
| Output voltage | 1.05 V |
| Output current | 3 A |
| Output voltage ripple | 50 mVPP |
To begin the design process, you must know a few application parameters:
The output voltage is set with a resistor divider from the output node to the VFB pin. TI recommends using 1% tolerance or better divider resistors. Start by using Equation 3 to calculate VOUT.
To improve efficiency at very light loads consider using larger value resistors, too high of resistance is more susceptible to noise and voltage errors from the VFB input current is more noticeable.

The output filter used with the TPS54328 is an LC circuit. This LC filter has a double pole at:

At low frequencies, the overall loop gain is set by the output set-point resistor divider network and the internal gain of the TPS54328. The low frequency phase is 180 degrees. At the output filter pole frequency, the gain rolls off at a –40 dB per decade rate and the phase drops rapidly. D-CAP2 introduces a high-frequency zero that reduces the gain roll off to –20 dB per decade and increases the phase to 90 degrees one decade above the zero frequency. The inductor and capacitor selected for the output filter must be selected so that the double pole of Equation 4 is located below the high frequency zero but close enough that the phase boost provided be the high frequency zero provides adequate phase margin for a stable circuit. To meet this requirement use the values in Table 2.
| OUTPUT VOLTAGE (V) | R1 (kΩ) | R2 (kΩ) | C4 (pF) | L1 (µH) | C8 + C9 (µF) |
|---|---|---|---|---|---|
| 1 | 6.81 | 22.1 | — | 1.5 | 22 – 68 |
| 1.05 | 8.25 | 22.1 | — | 1.5 | 22 – 68 |
| 1.2 | 12.7 | 22.1 | — | 1.5 | 22 – 68 |
| 1.8 | 30.1 | 22.1 | 5 - 22 | 2.2 | 22 – 68 |
| 2.5 | 49.9 | 22.1 | 5 - 22 | 2.2 | 22 – 68 |
| 3.3 | 73.2 | 22.1 | 5 - 22 | 2.2 | 22 – 68 |
| 5 | 124 | 22.1 | 5 - 22 | 3.3 | 22 – 68 |
| 6.5 | 165 | 22.1 | 5 - 22 | 3.3 | 22 – 68 |
Because the DC gain is dependent on the output voltage, the required inductor value increases as the output voltage increases. For higher output voltages at or above 1.8 V, additional phase boost can be achieved by adding a feed forward capacitor (C4) in parallel with R1
The inductor peak-to-peak ripple current, peak current and RMS current are calculated using Equation 5, Equation 6 and Equation 7. The inductor saturation current rating must be greater than the calculated peak current and the RMS or heating current rating must be greater than the calculated RMS current. Use 700 kHz for fSW.
Use 700 kHz for fSW. Make sure the chosen inductor is rated for the peak current of Equation 6 and the RMS current of Equation 7.



For this design example, the calculated peak current is 3.49 A and the calculated RMS current is 3.01 A. The inductor used is a TDK SPM6530-1R5M100 with a peak current rating of 11.5 A and an RMS current rating of 11 A.
The capacitor value and ESR determines the amount of output voltage ripple. The TPS54328 is intended for use with ceramic or other low ESR capacitors. Recommended values range from 22 µF to 68 µF. Use Equation 8 to determine the required RMS current rating for the output capacitor.

For this design two TDK C3216X5R0J226M 22µF output capacitors are used. The typical ESR is 2 mΩ each. The calculated RMS current is 0.271 A and each output capacitor is rated for 4 A.
The TPS54328 requires an input decoupling capacitor and a bulk capacitor is required depending on the application. TI recommends a ceramic capacitor over 10 µF for the decoupling capacitor. TI recommends an additional 0.1-µF capacitor from VIN to ground to improve the stability of the over-current limit function. The capacitor voltage rating requires to be greater than the maximum input voltage.
A 0.1-µF ceramic capacitor must be connected between the VBST and SW pin for proper operation. TI recommends using a ceramic capacitor.
A 1-µF ceramic capacitor must be connected between the VREG5 and GND pins for proper operation. TI recommends using a ceramic capacitor.
Figure 7. 1.05 V, Load Transient Response
Figure 9. Efficiency vs Output Current
Figure 11. Switching Frequency vs Input Voltage
| IOUT = 3 A |
| IOUT = 3 A |
Figure 8. Start-up Waveform
Figure 10. Light Load Efficiency vs Output Current
Figure 12. Switching Frequency vs Output Current
| IOUT = 30 mA |