ZHCSE37E August 2015 – November 2017
PRODUCTION DATA.
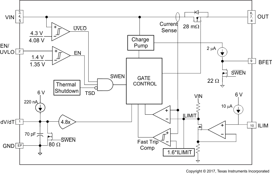
The TPS25927x is an e-fuse with integrated power switch that is used to manage current, voltage and start-up voltage ramp to a connected load. The device starts its operation by monitoring the VIN bus. When VIN exceeds the undervoltage-lockout threshold (VUVR), the device samples the EN/UVLO pin. A high level on this pin enables the internal MOSFET. As VIN rises, the internal MOSFET of the device starts conducting and allow current to flow from VIN to OUT. When EN/UVLO is held low (below VENF), internal MOSFET is turned off. User also has the ability to modify the output voltage ramp time by connecting a capacitor between dV/dT pin and GND.
After a successful start-up sequence, the device now actively monitors its load current, ensuring that the adjustable overload current limit IOL is not exceeded. The device also has built-in thermal sensor. In the event device temperature (TJ) exceeds TSHDN, typically 150°C, the thermal shutdown circuitry shuts down the internal MOSFET thereby disconnecting the load from the supply. In TPS259270, the output remains disconnected (MOSFET open) until power to device is recycled or EN/UVLO is toggled (pulled low and then high). The TPS259271 device remains off during a cooling period until device temperature falls below TSHDN – 10°C, after which it attempts to restart. This ON and OFF cycle continues until fault is cleared.

This is the most negative voltage in the circuit and is used as a reference for all voltage measurements unless otherwise specified.
Input voltage to the TPS25927x. A ceramic bypass capacitor close to the device from VIN to GND is recommended to alleviate bus transients. The recommended operating voltage range is 4.5 V to 18 V for TPS25927x. The device can continuously sustain a voltage of 20 V on VIN pin. However, above the recommended maximum bus voltage, the device is going to be in over-voltage protection (OVP) mode, limiting the output voltage to VOVC. The power dissipation in OVP mode is PD_OVP = (VVIN – VOVC) × IOUT, which can potentially heat up the device and cause thermal shutdown.
Connect a capacitor from this pin to GND to control the slew rate of the output voltage at power-on. This pin can be left floating to obtain a predetermined slew rate (minimum TdVdT) on the output. Equation governing slew rate at start-up is shown in Equation 1:
The total ramp time (TdVdT) for 0 to VIN can be calculated using Equation 2:
For details on how to select an appropriate charging time/rate, refer to the applications section Setting Output Voltage Ramp Time (TdVdT).
Connect this pin to an external NFET that can be used to disconnect input supply from rest of the system in the event of power failure at VIN. The BFET pin is controlled by either input UVLO (VUVR) event or EN/UVLO (see Table 2). BFET can source charging current of 2 µA (typical) and sink (discharge) current from the gate of the external FET via a 26-Ω internal discharge resistor to initiate fast turnoff, typically <1 µs. Due to 2-µA charging current, it is recommended to use >10 MΩ impedance when probing the BFET node.
| EN/UVLO > VENR | VIN>VUVR | BFET MODE |
|---|---|---|
| H | H | Charge |
| X | L | Discharge |
| L | X | Discharge |
As an input pin, it controls both the ON and OFF state of the internal MOSFET and that of the external blocking FET. In its high state, the internal MOSFET is enabled and charging begins for the gate of external FET. A low on this pin turns off the internal MOSFET and pull the gate of the external FET to GND via the built-in discharge resistor. High and Low levels are specified in the parametric table of the datasheet. The EN/UVLO pin is also used to clear a thermal shutdown latch in the TPS259270 by toggling this pin (H→L).
The internal de-glitch delay on EN/UVLO falling edge is intentionally kept low (1 us typical) for quick detection of power failure. When used with a resistor divider from supply to EN/UVLO to GND, power-fail detection on EN/UVLO helps in quick turnoff of the BFET driver, thereby stopping the flow of reverse current. For applications where a higher de-glitch delay on EN/UVLO is desired, or when the supply is particularly noisy, it is recommended to use an external bypass capacitor from EN/UVLO to GND.
The device continuously monitors the load current and keeps it limited to the value programmed by RILIM. After start-up event and during normal operation, current limit is set to IOL (over-load current limit). as shown in Equation 3:
When power dissipation in the internal MOSFET [PD = (VVIN – VOUT) × IOUT] exceeds 10 W, there is a 2% – 12% thermal foldback in the current limit value so that IOL drops to ISC. In each of the two modes, MOSFET gate voltage is regulated to throttle short-circuit and overload current flowing to the load. Eventually, the device shuts down due to over temperature. See Figure 34.
Figure 34. Thermal Foldback in Current Limit
During a transient short circuit event, the current through the device increases very rapidly. The current-limit amplifier cannot respond very quickly to this event due to its limited bandwidth. Therefore, the TPS25927x incorporates a fast-trip comparator, which shuts down the pass device very quickly when IOUT > IFASTRIP, and terminates the rapid short-circuit peak current. The trip threshold is set to 60% higher than the programmed over-load current limit (IFASTRIP = 1.6 × IOL). After the transient short-circuit peak current has been terminated by the fast-trip comparator, the current limit amplifier smoothly regulates the output current to IOL (see Figure 35 and Figure 36).
Figure 35. Fast-Trip Current
Figure 36. Fast-Trip and Current Limit Amplifier Response for Short Circuit
The TPS25927x is a hot-swap controller with integrated power switch that is used to manage current, voltage and start-up voltage ramp to a connected load. The device starts its operation by monitoring the VIN bus. When VVIN exceeds the undervoltage-lockout threshold (VUVR), the device samples the EN/UVLO pin. A high level on this pin enables the internal MOSFET and also start charging the gate of external blocking FET (if connected) via the BFET pin. As VIN rises, the internal MOSFET of the device and external FET (if connected) starts conducting and allow current to flow from VIN to OUT. When EN/UVLO is held low (that is, below VENF), the internal MOSFET is turned off and BFET pin is discharged, thereby, blocking the flow of current from VIN to OUT. User also has the ability to modify the output voltage ramp time by connecting a capacitor between dV/dT pin and GND.
Having successfully completed its start-up sequence, the device now actively monitors its load current, ensuring that the adjustable overload current limit IOL is not exceeded. This keeps the output device safe from harmful current transients. The device also has built-in thermal sensor. In the event device temperature (TJ) exceeds TSHDN , typically 150°C, the thermal shutdown circuitry shuts down the internal MOSFET thereby disconnecting the load from the supply. In the TPS259270, the output remains disconnected (MOSFET open) until power to device is recycled or EN/UVLO is toggled (pulled low and then high). The TPS259271 device remains off during a cooling period until device temperature falls below TSHDN – 10°C, after which it attempts to restart. This ON and OFF cycle continues until fault is cleared.