ZHCSUW0D March 1998 – February 2024 LMC660 , LMC662
PRODUCTION DATA
Additional single-supply applications ideas can be found in the LM358 data sheet. The LMC66x is pin-for-pin compatible with the LM358 and offers greater bandwidth and input resistance over the LM358. These features can improve the performance of many existing single-supply applications. Be aware, however, that the supply voltage range of the LM662 is smaller than that of the LM358.
Figure 6-6 Low Leakage Sample and
Hold
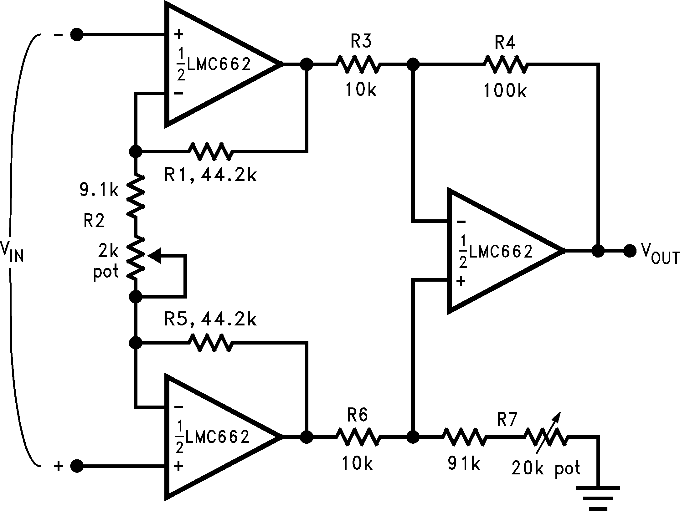
Figure 6-7 Instrumentation AmplifierUse low drift resistors for good CMRR performance over temperature. Matching of R3 to R6 and R4 to R7 affects CMRR. Gain can be adjusted through R2. CMRR can be adjusted through R7. An improved circuit can be designed using the RES11A-Q1, low drift, precision matched resistor pairs. A precise gain of 99 is easily implemented as shown in Figure 6-8.

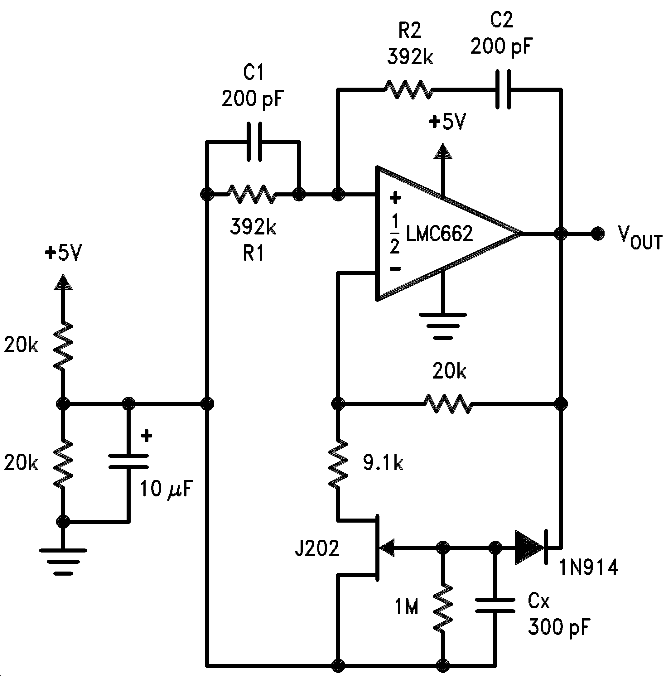
This circuit, as shown, oscillates at 2.0kHz with a peak-to-peak output swing of 4.5V.
Figure 6-10 1Hz
Square-Wave Oscillator
Figure 6-11 Power
Amplifier
| fO = 10Hz, Q = 2.1, gain = ?8.8 |
| fc = 10Hz, d = 0.895, gain = 1, 2dB pass-band ripple |
Figure 6-14 1Hz
Low Pass Filter
| Gain = ?46.8 Output offset voltage reduced to the level of the input offset voltage of the bottom amplifier (typically 1mV). |