SLUS646K November 2005 – August 2015 UCC28600
PRODUCTION DATA.
Refer to the PDF data sheet for device specific package drawings
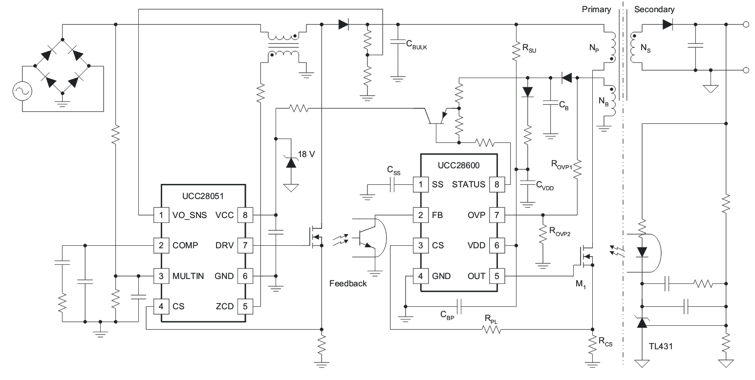
The UCC28600 is a PWM controller with advanced energy features to meet stringent world-wide energy efficiency requirements.
UCC28600 integrates built-in advanced energy saving features with high-level protection features to provide cost-effective solutions for energy-efficient power supplies. UCC28600 incorporates frequency fold-back and green-mode operation to reduce the switching losses at light-load and no-load conditions.
UCC28600 is available in the 8-pin SOIC package. Operating junction temperature range is –40°C to +105°C.
The UCC28600 Design Calculator, (SLVC104), located in the Tools and Software section of the UCC28600 product folder, provides a user-interactive iterative process for selecting recommended component values for an optimal design.
| PART NUMBER | PACKAGE | BODY SIZE (NOM) |
|---|---|---|
| UCC28600 | SOIC (8) | 4.90 mm × 3.91 mm |
