SNOS957H April 2001 – August 2014 LMH6672
PRODUCTION DATA.
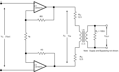
The LMH6672 is a low cost, dual high speed op amp capable of driving signals to within 1 V of the power supply rails. It features the high output drive with low distortion required for the demanding application of a single supply xDSL line driver.
When connected as a differential output driver, the LMH6672 can drive a 50-Ω load to 16.8 VPP swing with only −98 dBc distortion, fully supporting the peak upstream power levels for upstream full-rate ADSL. The LMH6672 is fully specified for operation with 5-V and 12-V supplies. Ideal for PCI modem cards and xDSL modems.
| PART NUMBER | PACKAGE | BODY SIZE (NOM) |
|---|---|---|
| LMH6672 | SOIC (8) | 4.89 mm × 3.90 mm |
