SNOS515F October 2000 – August 2015 LM8272
PRODUCTION DATA.
(VS = 12V, TA = 25°C, Typical values unless specified).
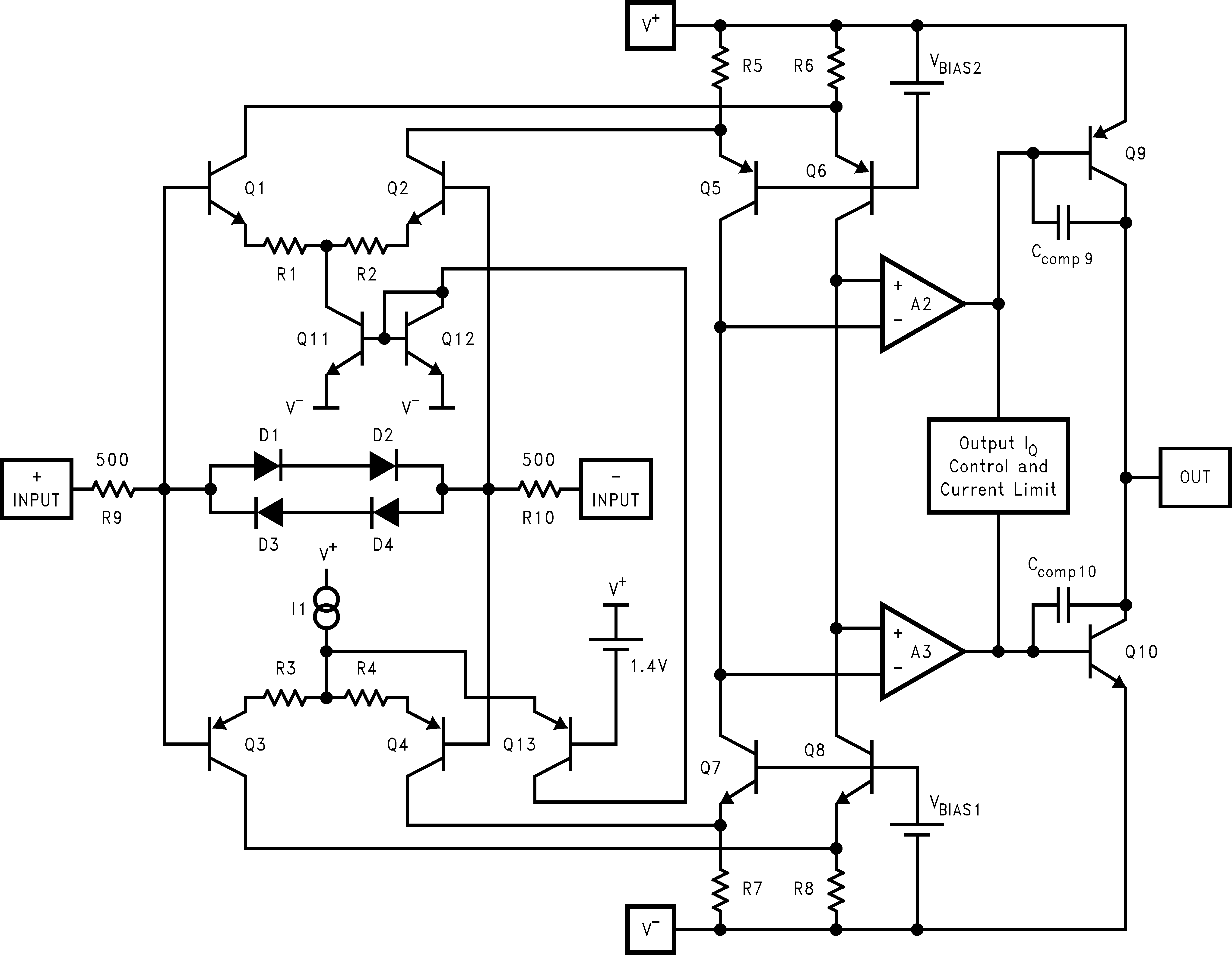
The LM8272 is a Rail-to-Rail input and output Op Amp which can operate with a wide supply voltage range. This device has high output current drive, greater than Rail-to-Rail input common mode voltage range, and unlimited capacitive load drive capability, while requiring only 0.95mA/channel supply current. It is specifically designed to handle the requirements of flat panel TFT panel VCOM driver applications as well as being suitable for other low power and medium speed applications which require ease of use and enhanced performance over existing devices.
Greater than Rail-to-Rail input common mode voltage range with 50 dB of Common Mode Rejection allows high side and low side sensing among many applications without concerns for exceeding the range and with no compromise in accuracy. An exceptionally wide operating supply voltage range of 2.5 V to 24 V removes any concerns over functionality under extreme conditions and offers flexibility of use in multitude of applications. In addition, most device parameters are insensitive to power supply variations. This design enhancement is yet another step in simplifying its usage.
The LM8272 is offered in the 8-pin VSSOP package.
| PART NUMBER | PACKAGE | BODY SIZE (NOM) |
|---|---|---|
| LM8272 | VSSOP (8) | 3.00 mm × 3.00 mm |

