SBOA228 June 2021 OPA325 , TLV316 , TLV9062
| Input | Output | Supply | |||
|---|---|---|---|---|---|
| ViMin | ViMax | VoMin | VoMax | Vcc | Vee |
| –2.45V | +2.45V | 0.05V | 4.95V | 5V | 0V |
| Gain | Low Cut-off Frequency (fl) | High Cut-off Frequency (fh) | Vref |
|---|---|---|---|
| 1V/V | 1kHz | 10kHz | 1.25V and 2.5V |
Design Description
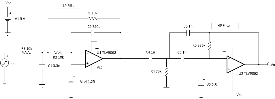
This circuit is a 2nd-order multiple feedback (MFB) band-pass (BP) filter. This BP filter is created by cascading a low-pass and a high-pass filter. Vref provides a DC offset to accommodate for single-supply applications.

Design Notes
Design Steps
This BP filter design involves two cascaded filters, a low-pass (LP) filter and a high-pass (HP) filter. The lower cutoff frequency (fl) of the BP filter is 1kHz and the higher cutoff frequency (fh) is 10kHz. The design steps show an LP filter design with fh of 10kHz and a HP filter design with fl of 1kHz. See MFB low-pass filter design and MFB high-pass filter design in the circuit cookbook for details on transfer function equations and calculations.
LP Filter Design
HP Filter Design
Design Simulations
AC Simulation Results

Transient Simulation Results
Filter Ouput in Response to a
5-Vpp, 100-Hz Input Signal (Gain = 0.01V/V)
Filter Ouput in Response to a
5-Vpp, 5-kHz Input Signal (Gain = 1V/V)
Filter Ouput in Response to a
5-Vpp, 100-kHz Input Signal (Gain = 0.01V/V)Design References
Design Featured Op Amp
| TLV9062 | |
|---|---|
| Vss | 1.8V to 5.5V |
| VinCM | Rail-to-Rail |
| Vout | Rail-to-Rail |
| Vos | 0.3mV |
| Iq | 538μA |
| Ib | 0.5pA |
| UGBW | 10MHz |
| SR | 6.5V/μs |
| #Channels | 1, 2, 4 |
| www.ti.com/product/TLV9062 | |
Design Alternate Op Amp
| TLV316 | OPA325 | |
|---|---|---|
| Vss | 1.8V to 5.5V | 2.2V to 5.5V |
| VinCM | Rail-to-Rail | Rail-to-Rail |
| Vout | Rail-to-Rail | Rail-to-Rail |
| Vos | 0.75mV | 0.150mV |
| Iq | 400μA | 650μA |
| Ib | 10pA | 0.2pA |
| UGBW | 10MHz | 10MHz |
| SR | 6V/μs | 5V/μs |
| #Channels | 1, 2, 4 | 1, 2, 4 |
| www.ti.com/product/TLV316 | www.ti.com/product/OPA325 |